Список форумов Chevy-Niva ФОРУМ ПЕРЕЕХАЛ!
Chevy-Niva
Клуб владельцев и любителей автомобиля Шевроле Нива
 
ГлавнаяГлавная ФорумыФорумы ТемыТемы ФотоальбомФотоальбом ПочтаПочта Chevy-Niva latest topics RSS feedRSS
ПРАВИЛАПРАВИЛА FAQFAQ ПоискПоиск ПользователиПользователи ГруппыГруппы ФлудФлуд
 ВходВход 
Тюнинг, ремонт и сервис Шевроле Нива - Нива777
Личная фотогалерея пользователя AlexXXL
Вы можете просматривать персональные галереи других пользователей по ссылке в их профиле
Личная фотогалерея пользователя AlexXXL
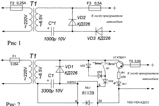
Название изображения: схема выпрямителя 2
Добавлено: Сб Мар 13, 2010 15:05
Просмотров: 3639
Оценка: Оценок нет
Комментарии: 0
Название изображения: Схема гаражного зарядного устройства
Добавлено: Чт Фев 05, 2009 21:21
Просмотров: 979
Оценка: Оценок нет
Комментарии: 0
Упорядочить по:  :  
   Список форумов Chevy-Niva -> Фотоальбом -> Личная фотогалерея пользователя AlexXXL Часовой пояс: GMT + 4
Страница 1 из 1

Powered by Photo Album Addon 2.0.51 © 2002-2003 Smartor



Powered by phpBB © phpBB Group
Размещение сайта в интернете olven.su